Match the Virus With the Corresponding Viral Structure.
Influenza commonly known as the flu is an infectious disease caused by influenza virusesSymptoms range from mild to severe and often include fever runny nose sore throat muscle pain headache coughing and fatigue. Here as a starting-point for discussion I sketch four preliminary features.
Viruses October 2021 Browse Articles
1 viral nationalism would take the individual nations legal and political boundary as the primary site of infection control.
. These symptoms begin from one to four days after exposure to the virus typically two days and last for about 28 days. It would pay intense attention to the border as a site of contamination and evince an easy willingness to promote policed involuntary containment at that border.
Viruses Free Full Text The Tomato Spotted Wilt Virus Tswv Genome Is Differentially Targeted In Tswv Infected Tomato Solanum Lycopersicum With Or Without Sw 5 Gene Html
Host Factors Against Plant Viruses Garcia Ruiz 2019 Molecular Plant Pathology Wiley Online Library
Frontiers Coronavirus Induced Host Cubic Membranes And Lipid Related Antiviral Therapies A Focus On Bioactive Plasmalogens Cell And Developmental Biology
Viruses Free Full Text Chloroviruses Html
Viruses Free Full Text Characterization Of The Vaginal Dna Virome In Health And Dysbiosis Html
Topology Matching Design Of An Influenza Neutralizing Spiky Nanoparticle Based Inhibitor With A Dual Mode Of Action Nie 2020 Angewandte Chemie Wiley Online Library
Viruses Free Full Text Rna Phage Biology In A Metagenomic Era Html
Viruses January 2022 Browse Articles
Hk97 An Overview Sciencedirect Topics
Viruses May 2021 Browse Articles
Genomic Characterisation And Epidemiology Of 2019 Novel Coronavirus Implications For Virus Origins And Receptor Binding The Lancet
Viruses Free Full Text Metaviromics Reveals Unknown Viral Diversity In The Biting Midge Culicoides Impunctatus Html
Molecular Features Similarities Between Sars Cov 2 Sars Mers And Key Human Genes Could Favour The Viral Infections And Trigger Collateral Effects Scientific Reports
Viruses Free Full Text Metaviromics Reveals Unknown Viral Diversity In The Biting Midge Culicoides Impunctatus Html
Cellular Homologs Of The Double Jelly Roll Major Capsid Proteins Clarify The Origins Of An Ancient Virus Kingdom Pnas
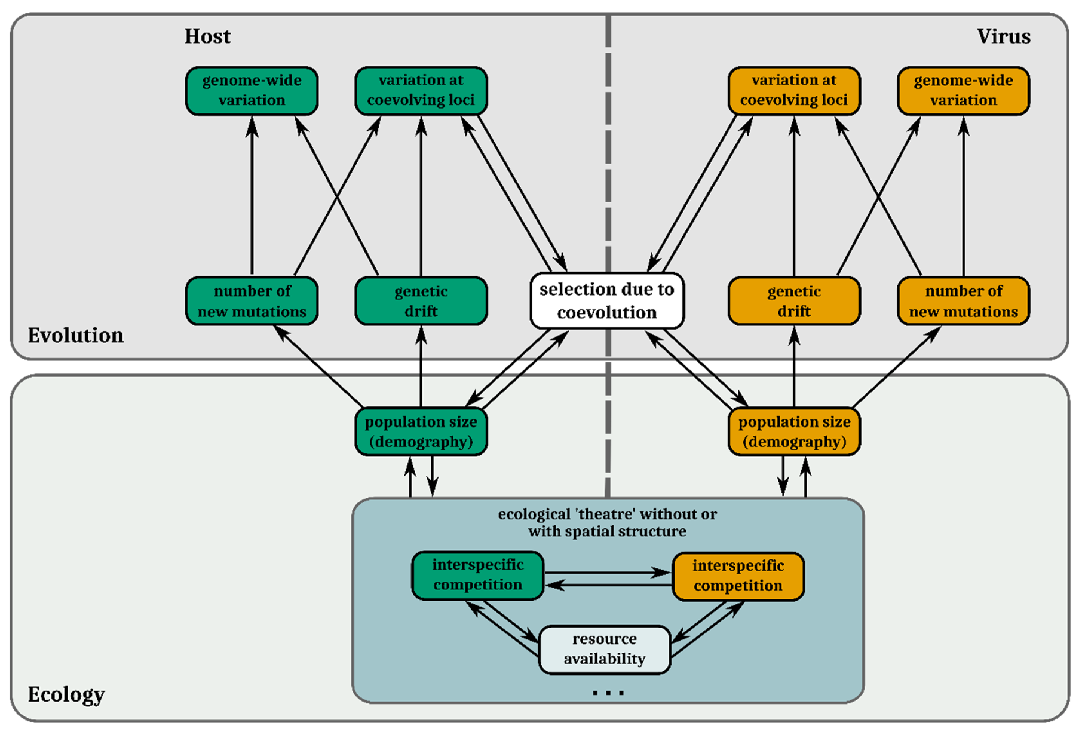
Viruses Free Full Text Ecological And Evolutionary Processes Shaping Viral Genetic Diversity Html
Newcastle Disease Virus Ndv Expressing The Spike Protein Of Sars Cov 2 As A Live Virus Vaccine Candidate Ebiomedicine
Cellular Homologs Of The Double Jelly Roll Major Capsid Proteins Clarify The Origins Of An Ancient Virus Kingdom Pnas

Comments
Post a Comment